best365中国官方网站
首页
+
best365中国官方网站
+
学院简介
学院领导
党政工作人员
学术委员会
学位委员会
学院荣誉
师资队伍
+
博士生导师
硕士生导师
实践导师
理论法学系
刑法学系
民商法学系
诉讼法学系
知识产权法学系
国际法学系
学科建设
+
自治区一流学科建设
国家级一流本科专业建设
民族学一级学科博士学位授权点民族法学方向
法学一级学科硕士学位授权点
法律硕士专业学位授权点
教育教学
+
创新创业
博士生教育
硕士生教育
本科生教育
科学研究
+
科研平台
科研项目
科研成果
学术动态
党团工作
+
专题学习
学生活动
团委
学生会
全媒体中心
研究生会
艺术团
社会服务
+
人才培训
校庆专栏
+
校庆专栏
时光长廊
文件下载
+
站内搜索
best365中国官方网站
学院简介
学院领导
党政工作人员
学术委员会
学位委员会
学院荣誉
当前位置:
首页
/
best365中国官方网站
/
学院荣誉
/ 正文
喜报 | 摘金夺铜!best365在中国国际大学生创新大赛(2023)中获历史性突破
2024-01-01  
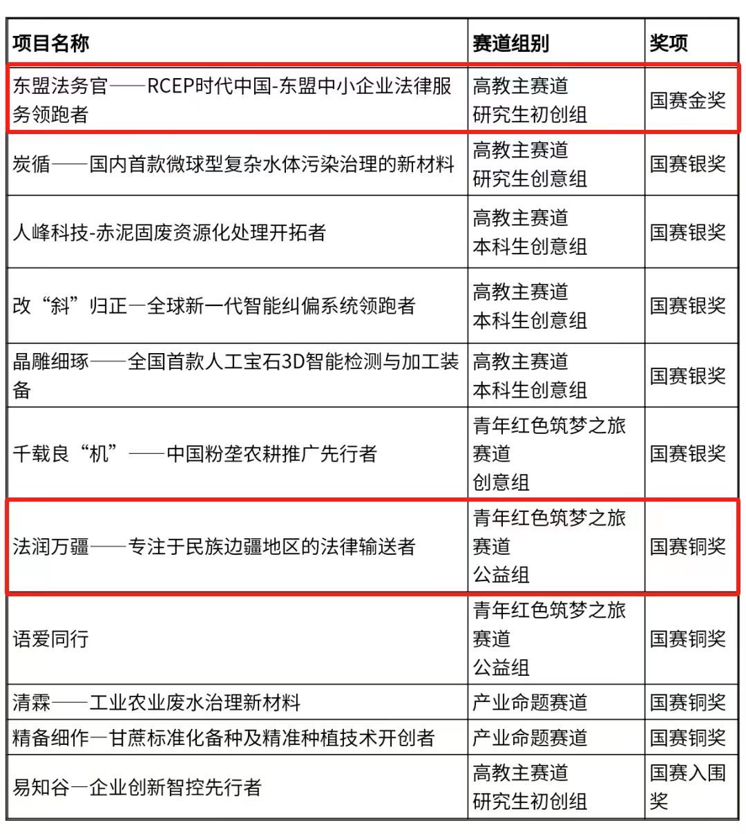
中国国际大学生创新大赛(2023)由教育部等12个部门会同天津市人民政府主办,天津大学承办。今年共有来自国内外151个国家和地区5296所学校的421万个项目、1709万人次报名参赛,1260个优秀项目脱颖而出。best365“东盟法务官——RCEP时代中国-东盟中小企业法律服务领跑者”斩获高教主赛道研年红色筑梦之旅赛道公益组国赛铜奖。
本届大赛中,法学院
“东盟法务官——RCEP时代中国-东盟中小企业法律服务领跑者”项目入围全国总决赛的现场赛,经激烈角逐以小组第二名斩获高教主赛道金奖。这是法学院在中国国际大学生创新大赛中取得的首枚金奖,也是best365在2021年首获该赛金奖后的再次摘金。同时,该奖是best365获得的首个文科金奖,也是广西法学类创新项目的首个国赛金奖。
“东盟法务官”项目整合best365多学科资源、涉东盟研究平台资源、东盟国家校友资源,利用“法律+东南亚语言”的独特优势,建立了全流程、一站式的东盟法律服务聚合平台,为企业提供“法律体检”“法律保健”“法律治疗”的诊所式法律服务。未来,“东盟法务官”项目将成立更多的海外站点,进一步实现对东盟十国的覆盖,以更为专业的法律服务助推中国—东盟中小企业可持续健康发展。
法学院“法润万疆——专注于民族边疆地区的法律输送者”项目,在本届中国国际大学生创新大赛中荣获青年筑梦之旅赛道公益组铜奖。
“法润万疆”项目致力于打造普法和援助两大模式,搭建民族边疆普法援助平台。在普法方面,抓住法律明白人这一关键少数,通过法律明白人向所在乡村地区普及法律知识。在法律援助方面,通过线上和线下相结合,学生成员和律师成员分工共同开展诉讼援助等方式,为弱势群体提供专业诉讼服务。不仅创新了与少数民族文化相结合的新型普法形式,也加强了best365与司法机关、律所的双向交流,为best365学生发挥聪明才智、践行学用结合、推动法学理论和法律实务深度融合提供了广阔平台。
近年来,法学院坚持面向全体学生,将创新创业教育融入人才培养体系,以提高人才培养质量为核心,在质量标准、课程资源、师资队伍、双创平台、体制机制等方面加大建设力度,持续深化创新创业教育改革,不断提升学生创新创业能力。同时,法学院始终以学生实践创新能力提升为导向,积极推动教师广泛参与和指导大学生创新活动,引导大学生积极参与创新比赛,双创教育赢得良好社会声誉。此次大赛获得
“一金一铜”的优异成绩,是法学院人才培养与双创教育持续发力的结果。未来,法学院将继续打造“法学+”的特色双创教育模式,提升双创工作的指导水平和服务能力,发挥“以赛育才、以赛促用、以赛为媒”力量,挖掘学生潜力,锻炼学生能力,培养适应新时代发展所需的创新型人才。